【重要】R7年度分 確定申告について ※必読
経営・創業相談
掲載日 2026.02.12
個人事業主における、R7年(2025年)分の確定申告対応を、2/16(月)~3/16(月)の期間にて実施いたします。
円滑な申告実施のため、当会議所での申告を予定している方は、必ず下記内容をご確認のうえご来所下さい。
※ 申告対応については、まとめ済みの帳簿をご持参いただいた方を対象とします
(申告対応時の帳簿付・仕訳に関する質問対応は行いません)
※ 書類内容に不備がある時や、必要書類の持参がない時は、申告対応をお断りする場合がございます
(試算表や医療費控除明細など、集計が必要なものは集計までお済ませ下さい)
※ 電子送信(青色65万円控除)は、3/11(水)までに申告対応を終えた分が対象となります
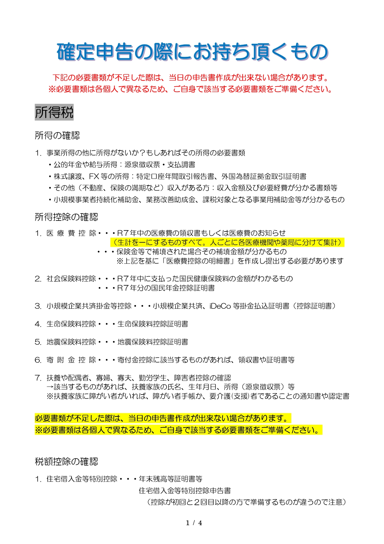
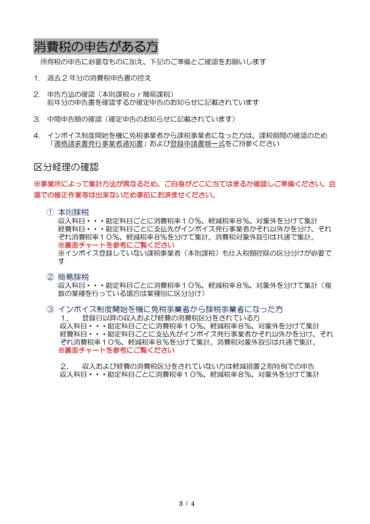
↓クリックで拡大できます↓


原本は こちら よりダウンロードいただけます
〇その他
・2025年中に、e-taxにおける利用者識別番号の 新規取得 や 変更 をされた方は、
利用者識別番号とパスワードをお持ちください
※ お持ちでない方は、利用者識別番号を新規取得しての対応となる場合があります
・インボイス番号を取得している方は、通知書(適格請求書発行事業者の登録通知書)もご持参ください
・消費税課税対象者で、R7年中に減価償却資産・固定資産を購入された方は、領収書など、
金額が分かる資料もご持参ください
問い合わせ先:
沖縄商工会議所 経営支援課 TEL:098-938-8022
円滑な申告実施のため、当会議所での申告を予定している方は、必ず下記内容をご確認のうえご来所下さい。
※ 申告対応については、まとめ済みの帳簿をご持参いただいた方を対象とします
(申告対応時の帳簿付・仕訳に関する質問対応は行いません)
※ 書類内容に不備がある時や、必要書類の持参がない時は、申告対応をお断りする場合がございます
(試算表や医療費控除明細など、集計が必要なものは集計までお済ませ下さい)
※ 電子送信(青色65万円控除)は、3/11(水)までに申告対応を終えた分が対象となります
↓クリックで拡大できます↓


原本は こちら よりダウンロードいただけます
〇その他
・2025年中に、e-taxにおける利用者識別番号の 新規取得 や 変更 をされた方は、
利用者識別番号とパスワードをお持ちください
※ お持ちでない方は、利用者識別番号を新規取得しての対応となる場合があります
・インボイス番号を取得している方は、通知書(適格請求書発行事業者の登録通知書)もご持参ください
・消費税課税対象者で、R7年中に減価償却資産・固定資産を購入された方は、領収書など、
金額が分かる資料もご持参ください
問い合わせ先:
沖縄商工会議所 経営支援課 TEL:098-938-8022










